
Перед вами — подробный гайд по легализации медиков в Польше (актуалент по состоянию на май 2025 года). Над этим документом больше месяца трудились волонтеры и команда ByMedSol, благодарим их за проделанную работу. Это руководство может быть полезно не только для беларусов, но и для жителей других стран, решивших подтвердить свой медицинский диплом в Польше.
4.1. Языковой экзамен в NIL.
4.2. Медицинский экзамен.
4.2.1. Нострификационный экзамен.
4.2.2. Экзамен LEW/LDEW.
4.3. Платформы для подготовки к подтверждению диплома.
4.4. Особенности для стоматологов.
4.5. Информация для медсестёр и акушерок.
4.6. Сотрудничество с посредниками.
5.1. Staż podyplomowy (стаж).
5.2. Экзамен LEK/LDEK.
5.3. Резидентура.
5.3.1. Рекрутация.
5.3.2. Сокращение резидентуры, признание специализации.
6.1. Подготовка документов.
6.2. Получение WPWZ.
6.3. Нострификационный экзамен/LEW.
6.4. Экзамен в NIL.
6.5. Staż podyplomowy.
6.6. LEK/LDEK.
6.7. Rezydentura.
6.8. Разное.
6.9. Польские законы.
LEW – Lekarki Egzamin Weryfikacyjny, LDEW – Lekarsko–Dentystyczny Egzamin Weryfikacyjny, LEK – Lekarki Egzamin Końcowy, LDEK – Lekarsko–Dentystyczny Egzamin Końcowy, NAWA – Narodowa Agencja Wymiany Akademickiej, NFZ – Narodowy Fundusz Zdrowia, NIL – Naczelna Izba Lekarska, PES – Państwowy Egzamin Specjalizacyjny, POZ – Podstawowa Opieka Zdrowotna, PWZ – Prawo Wykonywania Zawodu, SOR – Szpitalny Oddział Ratunkowy, WPWZ – Warunkowe Prawo Wykonywania Zawodu, ZUS – Zakład Ubezpieczeń Społecznych.
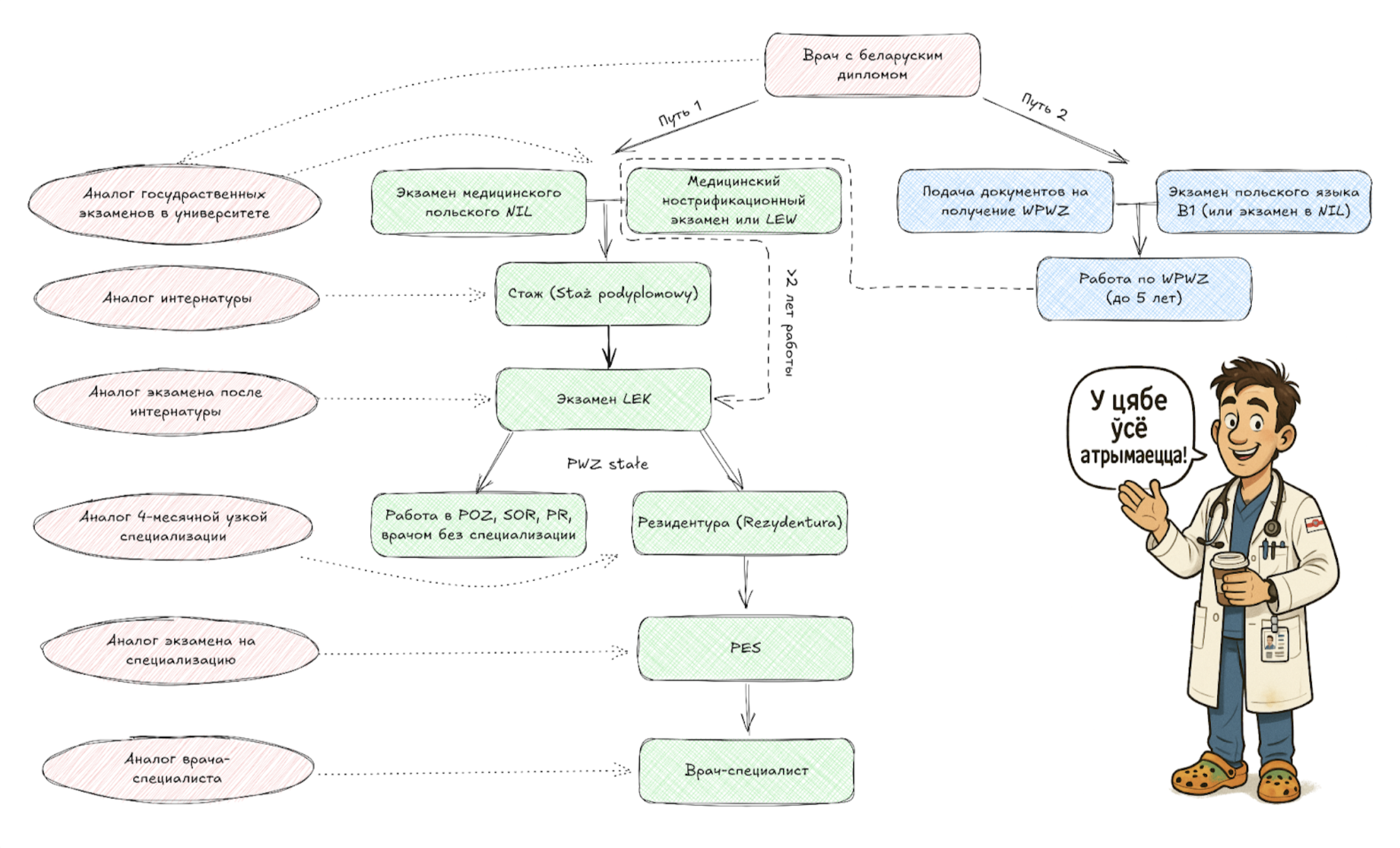
На данный момент существует 2 пути для того, чтобы окончив беларуский вуз, получить право работать врачом в Польше:
Важно: работа по упрощённой уставе не избавляет от необходимости подтверждения диплома по классическому пути в будущем.
Варианты продолжения медицинской карьеры в Польше схематично выглядят следующим образом:

Для подтверждения диплома нужно сдать 2 экзамена в любой последовательности: языковой медицинский в NIL и непосредственно медицинский экзамен (нострификационный или LEW на выбор).
Плюсы такого пути:
Минусы:
Справочно: по состоянию на апрель 2025 года стоимость нострификационного экзамена составляет 4685 zł, LEW/LDEW – 700 zł, NIL – 500 zł). Цены могут меняться.
Следует помнить, что сдача вышеперечисленных экзаменов касается только подтверждения диплома университета, но не специализации. После подтверждения диплома Вы:
и только после выполнения двух вышеперечисленных пунктов получаете полную врачебную лицензию (prawo wykonywania zawodu – PWZ).
Прохождение всех вышеперечисленных этапов (до получения PWZ) позволяет Вам работать в местной поликлинике (Podstawowa Opieka Zdrowotna – POZ), приёмном покое (Szpitalny Oddział Ratunkowy – SOR) или на скорой помощи (Pogotowie Ratunkowe) как врач без специализации. Работать по окончании стажа можно также в любом отделении (как врач без специализации), если Вас готовы трудоустроить. Также доступны и некоторые менее распространённые варианты: Центры переливания крови, хосписы (после окончания дополнительного краткого курса), медицинские перевозки.
Если же Вы хотите работать как врач-специалист (подтвердив специальность, полученную на родине либо получив новую), Вам необходимо:
Поступление в резидентуру происходит на конкурсной основе по результатам экзамена LEK/LDEK и некоторым дополнительным критериям, о которых будет подробно написано в соответствующем разделе.
Если на родине у Вас большой опыт работы, то польское законодательство даёт возможность сократить стаж и резидентуру и даже напрямую подтвердить свою специализацию. Подробнее об этих процедурах также написано в соответствующих разделах.
Если Вы имеете в РБ пройденную интернатуру и стаж работы по этой специальности минимум 3 года за последние 5 лет, Вы можете получить разрешение на работу от министра здравоохранения (decyzja), позволяющее Вам временно работать врачом (до 5 лет) без подтверждения диплома.
Для этого необходимо самостоятельно найти место работы, получить оттуда справку (promesa) о том, что Вас готовы трудоустроить, и на каких условиях. После этого Вы подаёте необходимый комплект документов (список приведён ниже) в министерство и ожидаете решения. Пока ждёте решения, Вы должны сдать языковой экзамен в NIL либо государственный экзамен на уровне В1. Дальше с положительным результатом от МЗ и сертификатом языкового экзамена нужно идти в избу, которая тоже даёт своё разрешение (WPWZ).
Разрешение на работу выдаётся сроком от года до 5 лет (в каждом случае индивидуально), и оно не приравнивается к подтверждению диплома. В случае если Вы хотите работать в медицине по окончании работы по WPWZ, диплом всё равно придётся подтвердить по процедуре первого пути.
Недавние изменения в польском законодательстве затронули получение WPWZ. По состоянию на апрель 2025 года для получения разрешения от министерства необходимо подтвердить знание польского языка на уровне не ниже В1 либо предоставить сертификат экзамена в NIL.
Плюсы WPWZ:
Минусы WPWZ:
Справочно: минимальная зарплата врача на stażu podyplomowym составляет 6798 zł брутто, а после обещанного повышения в июле 2025 года станет 7773 zł брутто. Отдельно оплачиваются обязательные дежурства из расчёта 10 часов 5 минут в неделю. Минимальная заработная плата резидента после окончания стажа после обещанного повышения с 1 июля 2025 года составит 9736 zł для неприоритетных специализаций и 10710 zł брутто для приоритетных специализаций. Минимальная зарплата врача без специализации с 1 июля 2025 года составит 9736 zł брутто. Следует учитывать, что здесь указана чистая заработная плата без всех дополнительных движений: до уплаты налогов, без дежурств, без надбавок за стаж работы, без так называемой доплаты “bon patriotyczny” и т.д. В интернете доступны калькуляторы зароботной платы на последипломной стажировке, а также на резидентуре: ссылка1, ссылка2. Согласно данным Центрального Статистического Управления, медианная зарплата в Польше в июле 2024 года составила 6641 zł брутто, средняя – 8195,1 zł брутто. Подробнее можно почитать, например, здесь: ссылка3.
Важно: в связи с вышеописанными нюансами работы по WPWZ, перед принятием решения на его получение обязательно оцените свои силы и возможности, вероятно, время получения языкового сертификата B1, поиск места работы, ожидание ответа министра и прочие бюрократические процедуры второго пути займут то же самое время, за которое Вы сможете подтвердить диплом по первому пути. При необходимости – посоветуйтесь с коллегами, которые уже прошли этот путь, а также изучите существующие тематические группы telegram и facebook (список таких групп будет приведён в конце этой статьи). С другой стороны, работая два года работы по WPWZ, теоретически могут позволить Вам проскочить этап stażu podyplomowego без его прохождения (экономия времени) и в этот период получать зарплату бОльшую, чем на стаже. Каждое решение индивидуально, зависит от многих аспектов, но встречаются случаи, когда коллеги выбирают путь без понимания плюсов и минусов, жалея в последующем об этом.
Подробнее о всех вариантах продолжения медицинской карьеры можно прочитать ниже в соответствующих разделах.
Важно: в начале пути следует иметь в виду, что не все документы выдаются в Беларуси. Более того, список документов, которые не выдают, увеличивается со временем.
Также нужно понимать польские особенности: несмотря на законодательно определённый подход в признании квалификации врачей из–за границы существует гетерогенность требований к списку документов в различных воеводствах. Так, например, в некоторых воеводствах могут закрыть глаза на отсутствие отдельных документов, вместо документа могут принять отказ в выдаче документа в Беларуси, где–то могут принять аналогичный документ выпускников–одногодок (например, справку об аккредитации, план интернатуры, программу интернатуры).
В связи с вышеперечисленным, настоятельно рекомендуем изучать наши рекомендации через призму реалий “на земле”.
Важно: на все документы, которые Вы оставляете у себя (например, диплом, приложение к диплому, сертификат о прохождении интернатуры, а также их переводы), необходимо сделать копии. На практике Вы отдадите копию, а оригинал документа предъявляете на месте (“do wglądu”).
Если Вы посылаете документ почтой, не предъявляя оригинал, в таком случае необходимо сделать нотариально заверенную копию документа.
Важно: при подготовке документов необходимо сделать дубликаты для заламинированных документов, потому что их могут не принять как на апостиль, так и уже в Польше. Кроме того, не примут на апостилирование документы времён СССР и документы с некачественными оттисками печатей.
Важно: формы документов, которые могут пригодиться на определённых этапах, а также все ссылки на все сайты приводятся в конце статьи (раздел 6 “Полезные ссылки”, актуальность по состоянию на апрель 2025 года).
1.1. Нострификационный экзамен.
1.2. Экзамен LEW.
1.3. Экзамен в NIL.
2.1. Подача документов в министерство здравоохранения.
2.2. Подача документов до Izby Lekarskiej.
3.1. Поступление: получение PWZ + конкурс.
3.2. Выход на стаж вне срока.
3.3. Сокращение стажа.
4.1. Поступление.
4.2. Сокращение резидентуры, признание специализации.
Ниже приводим необходимые и опциональные документы, которые понадобятся на каждом из вышеперечисленных этапов:
1.1. Подтверждение диплома: нострификационный экзамен:
Необходимые документы:
Опциональные документы:
1.2. Экзамен LEW:
Необходимые документы:
1.3. Подтверждение диплома: экзамен в NIL:
Необходимые документы:
Опциональные документы:
2.1. Работа по WPWZ: подача документов в министерство здравоохранения.
Необходимые документы:
Опциональные документы:
2.2. Работа по WPWZ: подача документов до Izby Lekarskiej.
Необходимые документы:
3.1. Staż podyplomowy: поступление (получение временного PWZ + конкурс).
Важно: рекомендуем уточнять список документов непосредственно в той Izbie Lekarskiej, в которой Вы будете проходить стаж.
Необходимые документы:
Не все Избы требуют апостили. Уточняйте необходимости на сайте своей Избы.
Опциональные документы:
3.2. Выход на стаж вне срока.
Необходимые документы:
3.3. Сокращение стажа.
Необходимые документы:
4.1. Rezydentura: поступление.
Необходимые документы:
Опциональные документы:
4.2. Сокращение резидентуры, признание специализации.
Необходимые документы:
Опциональные документы:
Пример: в случае получения WPWZ Вы подаёте пакет документов в МЗ (документы могут рассматриваться до полугода!), а параллельно решаете податься на нострификационный экзамен. В таком случае, Вам понадобится, например, диплом в 2 места одновременно: нотариальную копию Вы можете подать в министерство, а “oryginał do wglądu” предъявить при регистрации на нострификационный экзамен.
Справка об аккредитации университета. Официально её уже не выдают, но попытаться можно. Для этого надо обратиться в Департамент контроля качества образования (Минск, Козлова 28). Если у Вас нет этой справки, её можно поискать среди уехавших коллег, и сделать копию.
Свидетельство о браке или смене фамилии (если меняли фамилию) без апостиля – рекомендуем заказать в ЗАГСе дубликат нового образца. Уже находясь в Польше можно поменять свидетельства о браке и о рождении на польские.
Важно: если в будущем планируется получение польского гражданства, апостили на эти документы обязательны!
Справка о несудимости – имеет срок годности 3 месяца. Её можно получить:
– лично;
– через посольство Беларуси в Польше;
– за Вас её может получить человек с доверенностью в Беларуси, заказав на сайте e-pasluga.by (ссылка: тут);
– в некоторых воеводствах разрешают написать расписку самостоятельно, указав, что Вы не имели судимостей. Официальный бланк находится на сайте МЗ;
– отдельно рассматривается ситуация для тех, кто имеет статус международной защиты:
На момент апреля 2025 года опубликован проект закона, согласно которому планируется изменить способ проверки отсутствия судимости у лиц, претендующих на работу с несовершеннолетними и находящихся в Польше на основании статуса беженца, дополнительной защиты, политического убежища или временной защиты. Результаты на данный момент неизвестны, подробнее тут: ссылка.
Трудовая книжка – за стаж, полученный в Беларуси, в Польше полагается доплата 1% за каждый год работы, а также дополнительные дни отпуска. Этот вопрос стоит уточнить в отделе кадров своей больницы.
Свидетельство о прохождении интернатуры + план программы. Понадобятся для получения WPWZ и работы по второму пути. По состоянию на апрель 2025 года справку о выполнении плана интернатуры и выписку из протокола в университетах не выдают. Можно обратиться в больницу, где Вы проходили интернатуру, эти планы должны храниться в архивах, отделах кадров и у кураторов интернатуры. В связи с политическими репрессиями планы очень часто не выдают. В таком случае можно обратиться к коллегам, которым удалось получить этот документ, и предоставить такой план как типовой, однако такой план некоторые избы и другие официальные органы отказываются принимать.
Важно: для получение некоторых справок можно воспользоваться сервисом “обращение.бел” для обращения в государственные органы Беларуси (ссылка: тут). Вы получите “отписку” электронной или обычной почтой, которой (сделав предварительно присяжный перевод) можно воспользоваться в качестве доказательства, что эта справка не была Вам выдана и не может быть получена иным путём. В таких случаях будет не лишним приложить аналогичные справки выпускников–одногодок (например, план интернатуры или программа интернатуры.
Для подтверждения количества отработанных часов может понадобиться справка о занимаемой должности и количестве отработанных часов с каждого места работы. Понадобится для получения WPWZ и работы по второму пути. Существует много разных способов её получения, важным является то, чтобы в ней была указана должность, на которую Вы претендуете в Польше на WPWZ и сроки затруднения.
Дипломы переподготовки и их приложения, свидетельства о повышении квалификации. Это у каждого есть на руках – для подтверждения специализации в Польше либо сокращения резидентуры (особую важность будут иметь программа обучения с часами, указанными в приложениях).
Сертификаты NAWA (Narodowa Agencja Wymiany Akademickiej) – польское национальное агентство академических обменов – организация, которая занимается дополнительной аккредитацией белорусских вузов на территории Польши. Проверяет беларуский диплом и приложение к нему, смотрит, какие предметы и сколько часов изучались. После этого кандидат получает бумагу о том, что его диплом действителен. Эту справку необходимо ждать до 60 рабочих дней. Подробности на сайте: ссылка. Выдаётся бесплатно.
Присяжный перевод, который упоминается для большинства документов, значит то, что документ переведён на польский аккредитованным в Польше присяжным переводчиком из списка. Практически все переводчики находятся в Польше, некоторым можно выслать качественные фото документов (с апостилем), а позже забрать переводы лично, предъявив оригиналы. Но, как показывает практика, легче сделать это на месте.
Важно: работа без подтверждения диплома не избавляет от необходимости подтверждения диплома. Это всего лишь временное разрешение работать в качестве врача под надзором. Выдаётся на период от года до пяти лет, в течение которых необходимо подтвердить диплом (см. путь 1).
Документы, которые следует подготовить в РБ перед выездом:
Важно: при подготовке документов ознакомьтесь с важной информацией, а также просмотрите общие рекомендации по подготовке отдельных документов из раздела 2.
Необходимые документы:
Опциональные документы:
Важно: хоть в требованиях к документации мы встретили указание, что министр здравоохранения может принять документ без предоставления апостиля “если выполнение этого требования невозможно или существенно затруднено (применяется в абсолютно исключительных случаях)” (читай: практически никогда), мы рекомендуем не полагаться на это и апостилировать документы. Более того, апостили всё равно потребуются на последующих шагах легализации, например, при подаче do Izby Lekarskiej.
Подробнее: тут, ссылка на документ с требованиями к документам: тут.
Минздрав принимает как оригиналы документов, так и нотариально заверенные копии. В другие органы, например, для решения вопросов с трудоустройством или записи на экзамены могут потребоваться именно оригиналы. Нотариально-заверенные копии в Беларуси все равно придется переводить на польский язык.
Для того, чтобы найти работодателя, существует несколько путей:
После нахождения подходящего места с вакансией в отдел кадров госпиталя необходимо написать письмо с указанием:
-ФИО, откуда вы приехали, специальность, профессиональный стаж. Что на данный момент разрешения от МЗ (PWZ) ещё нет. Объяснить, что хотите работать у них и одновременно ждать разрешения. Готовность работать как asystent medyczny или asystent lekarza.
-Прикрепить резюме (CV) на польском и переведённые медицинские документы.
-Лучше писать сразу в несколько больниц, т.к в Польше нормальная практика – не отвечать на письма или делать это долго. Не будет лишним писать письма повторно, или позвонить поинтересоваться, есть ли ответ на письмо, отправленное ранее.
В случае положительного ответа, в кадрах Вам напишут т.н. promesa o zatrudnieniu. В таком документе обязательно попросите указать свои функциональные обязанности, с указанием последующего перевода на врачебную должность и её функциональными обязанностями, поскольку часто МЗ требует именно такой документ.
Далее необходимо подать весь пакет документов в МЗ (можно отправить почтой, но тогда обязательно курьером и с уведомлением о доставке):
Важно: при подготовке документов ознакомьтесь с важной информацией, а также просмотрите общие рекомендации по подготовке отдельных документов из раздела 2.
Необходимые документы:
Опциональные документы:
Узнайте, кто ваш инспектор, а также номер своего дела, позвонив в Departament Rozwoju Kadr Medycznych: ссылка.
sekretariat: (22) 634 98 58
e–mail: dep–rkm@mz.gov.pl
По указанным контактам можно узнать своего инспектора и его электронную почту для связи. Напишите ему, представьтесь, уточните, всё ли в порядке с документами, спросить номер своего дела. Напоминайте о себе подобным образом раз в несколько недель, интересуясь продвижением вашего дела. Время ожидания может составлять до нескольких месяцев, поэтому стоит запастись терпением.
После того, как документы пройдут проверку и будут одобрены, их могут выслать на проверку к konsultantu krajowemu (аналог главного внештатного специалиста). Список консультантов есть на странице МЗ: ссылка.
В случае сомнений с консультантом можно связаться (по электронной почте) и поинтересоваться продвижением по своему делу, уточнить, что можете пояснить непонятные моменты и ответить на все интересующие вопросы. Поддержание подобного контакта имеет смысл, поскольку известны случаи, когда консультант писал отрицательный отзыв несмотря на предварительное одобрение МЗ. После проверки консультант высылает документы обратно в МЗ, где и происходит окончательное подписание министром.
Решение министра (decyzja) можно попросить отправить почтой, но лучше забрать лично в МЗ, т.к. известны случаи, когда документы терялись.
Следующим этапом нужно подать весь пакет документов do Izby Lekarskiej в своём воеводстве. Для облегчения этого этапа, скачайте у них на сайте (в каждом воеводстве своя) анкеты в разделе «Prawo wykonywania zawodu» для разрешения выполнять врачебную деятельность. Там же есть шаблон медицинской справки, и в своей больнице можно пройти медкомиссию для Избы.
Дополнительно в отделе кадров понадобится новый контракт.
Важно на этом этапе попросить назначить человека, который будет осуществлять за вами «надзор», т.к. разрешение от МЗ носит формулировку «prawo wykonywania zawodu pod nadzorem». Документы подаются в Избу:
Важно: при подготовке документов ознакомьтесь с важной информацией, а также просмотрите общие рекомендации по подготовке отдельных документов из раздела 2.
Необходимые документы:
Конкретный список узнавайте на сайте своей Избы).
После заседания комиссии (в некоторых воеводствах собирается раз в месяц, в некоторых – раз в неделю) Вам окончательно выдаётся пластиковый документ – PWZ, позволяющий работать.
Важно: нельзя указывать на печати специализацию, полученную на родине, пока её не подтвердили в Польше.
Для подтверждения диплома необходимо сдать 2 экзамена в любой последовательности – языковой и медицинский. Языковой экзамен проводится только в одном месте – в главной врачебной палате Naczelna Izba Lekarska (NIL) в Варшаве.
Для медицинского экзамена существует несколько вариантов (нострификационный экзамен или LEW), подробно описанных в соответствующих разделах.
4.1 ЯЗЫКОВОЙ ЭКЗАМЕН В NIL
Экзамен на знание польского языка для врачей и стоматологов.
Все врачи и стоматологи, которые учились не на польском языке, должны сдать экзамен на знание медицинской терминологии и показать свою готовность к общению с пациентами и коллегами. Этот экзамен является обязательным для подтверждения диплома врача и получения полной врачебной лицензии (PWZ).
Важно: приступая к изучению польского медицинского языка, важно не иметь иллюзий. Знание польского немедицинского поможет лишь отчасти. Знание беларуской, русской, украинской, латинской и английской медицинской терминологии не помогут практически никак, поскольку поляки пользуются собственными наименованиям для болезней, симптомов и анатомических структур. Например, артерия по–польски – это tętnica, шок – wstrząs, а błonica – дифтерия. По этой причине коллеги зачастую сдают сначала медицинские экзамены, чтобы близко познакомиться с терминологией, а потом NIL.
Проводится в Высшей медицинской палате в г. Варшава (NIL): ul. Jana III Sobieskiego 110, 00–764 Warszawa: ссылка.
Экзамен состоит из четырех частей:
Часть 1 – проверяется письменно – диктант с электронного носителя. Читается три раза, достаточно медленно и чётко.
Часть 2 – проверяется тестом – понимание устного текста с электронного носителя (два раза слушается текст, делать пометки нельзя, после надо ответить на 10 вопросов и выбрать правильный вариант).
Часть 3 – проверяется устно – умение читать и понимать прочитанный текст. Вслух необходимо прочитать текст, можно не быстро (главное правильно), с обратной стороны 5 вопросов, возвращаться к тексту нельзя.
Часть 4 – диалог в виде "пациент – врач", "врач – врач" или "врач – родственники пациента" (кто–то из комиссии Ваш собеседник). На отдельном листе будет дано краткое описание ситуационной задачи. Оцениваются не только произношение и построение грамотных предложений, но и схема сбора анамнеза и консультирования пациента, рекомендации по лечению и профилактике.
Для сдачи экзамена необходимо набрать не менее 55% по каждой части. Каждая из которых засчитывается отдельно, в последствии нет необходимости пересдавать те части, в которых были набраны необходимые баллы. Следующая запись на экзамен возможна по прошествии не менее 6 месяцев с момента предыдущей (при определенных обстоятельствах можно просить о пересдаче раньше этого срока, но это на усмотрение NIL).
Стоимость – 500 zł. Номер счёта указан на сайте. Оплата (подтверждение) высылается одновременно с заявлением. Ориентировочно за 2 недели до предполагаемой даты экзамена Вам позвонят и предложат дату и время экзамена, можно договориться на более подходящую.
Важно: не стоит регистрироваться на экзамен тогда, когда Вы уже полностью подготовились к нему. В группах для подготовки к экзамену спрашивайте приблизительное время ожидания очереди на экзамен и регистрируйтесь с учётом этого срока (по состоянию на апрель 2025 год срок ожидания на экзамен составляет около одного месяца – за это время можно готовиться к экзамену). В случае если Вам позвонят и пригласят на экзамен, а Вы ещё не будете готовы, можно попросить перенести экзамен на более поздний срок.
Важно: при подготовке документов ознакомьтесь с важной информацией, а также просмотрите общие рекомендации по подготовке отдельных документов из раздела 2.
Необходимые документы:
1.Заявление (скачать на сайте, распечатать, заполнить и подписать): ссылка.
2. Диплом + присяжный перевод.
3. Если текущая фамилия отличается от указанной в дипломе – копия свидетельства о заключении брака или копия документа, подтверждающего её изменение.
Документы могут быть отправлены по почте (ul. Jana III Sobieskiego 110, 00–764 Warszawa dla Edyty Biegluk – отправлять нужно нотариально заверенные копии документов) и/или по электронной почте egzaminy@hipokrates.org (в этом случае обычной почтой должно быть отправлено только подписанное заявление). Экзамен проводится несколько раз в неделю (понедельник и вторник, расписание выкладывают на весь год), но из–за наплыва желающих время ожидания разнится. По состоянию на апрель 2025 года время ожидания экзамена составляет около месяца.
Общие рекомендации к сдаче экзамена:
Рекомендации по отдельным частям экзамена:
Часть 1. Диктант проводится в общем зале одновременно для всех (в среднем около 20 человек), слышимость чтения с электронного носителя хорошая. Текст читается 3 раза: 1 раз быстро (как правило, просто слушают), 2 раз медленно (пишут), 3 раз медленно (проверяют написанное). Критерий сдачи этой части – менее 10 ошибок.
Часть 2. Аудирование проводится в том же зале одновременно для всех сдающих и начинается сразу же после сдачи диктанта. С электронного носителя Вам зачитают медицинский текст (пометки делать нельзя и лучше не пытаться, только слушание), после чего необходимо ответить на 10 тестовых вопросов по нему. Критерий сдачи этой части – не менее 6 правильных ответов.
Часть 3. После второй части все сдающие выходят в коридор – и вторая половина экзамена будет индивидуальной. Экзаменаторы делятся на несколько групп по 2 человека и вызывают по имени к себе. У своих экзаменаторов Вам предстоит сдавать 3 и 4 части экзамена.
3 часть подразумевает правильное чтение текста и его понимание. Выглядит это следующим образом: Вы тянете билет с номером Вашего текста, затем открываете его перед комиссией и сразу начинаете читать вслух. После прочтения Вы переворачиваете страницу с текстом, на обратной стороне которой будет 5 вопросов по нему. Экзаменатор может попросить пересказать текст своими словами. Критерии сдачи – 3 и более правильных ответов (55% по каждой части, но присутствует субъективная оценка экзаменаторов).
Часть 4. Последняя часть экзамена проходит следующим образом: Вы тянете билет, в котором будут даны вводные по некоторой клинической ситуации. Вы являетесь врачом, экзаменаторы разбирают роли в зависимости от вводных данных (пациент, родственник пациента). Необходимо полноценно разыграть клиническую ситуацию: пообщаться с пациентом, собрать анамнез, детализировать жалобы по всем системам органов, провести дифференциальную диагностику, предположить первичный диагноз, предложить алгоритм исследований для подтверждения Вашего диагноза, порекомендовать лечения и дать рекомендации. Как правило, на экзамене будет 1–2 вопроса, выбивающих из колеи, например, пациент отказывается от проведения исследования, а Вам нужно его переубедить, либо пациент просит Вас рассказать подробнее, как проходит то или иное исследование (ЭГДС, ангиография и т.п.).
Существуют 2 варианта сдачи медицинского экзамена: классическая нострификация диплома в медицинском университете или верификационный экзамен LEW/LDEW.
Отличия ностры и LEW.
Если Вы хотите в перспективе работать в других странах ЕС, лучше подтверждать диплом через нострификационный экзамен. Также, если врач получает нострификацию, то в дальнейшем он может заниматься наукой и преподавать.
С верификацией (LEW) у врача возможностей меньше. Сдача LEW не заменяет нострификацию в глазах других стран ЕС и не делает Ваш диплом автоматически признанным в других странах. Иными словами, LEW – это путь, альтернативный нострификации, только внутри Польши. Верификация диплома через LEW даёт право работать врачом в Польше, и на этом всё – нельзя заниматься наукой, нельзя преподавать. Что касается работы в других странах ЕС, то тут всё зависит от правил конкретного государства. Возможно, где–то польская верификация будет признаваться, а где–то – нет. Пока нет точных сведений о признании польской верификации в других странах ЕС, поскольку данная процедура внедрена в Польше недавно.
LEW сдаётся только в одном месте – в Центре медицинских экзаменов в Лодзи, тогда как нострификация проводится медицинскими университетами и университетами, где есть медицинские факультеты (список учебных заведений, у которых есть право нострификации диплома можно посмотреть тут).
LEW существенно дешевле нострификации – 700 zł против 4685 zł, а из документов необходим только диплом, переведённый на польский язык, и квитанция об оплате. Невысокая цена и несложный перечень документов компенсируется сложностью LEW – сдают его успешно не более 14% (а в 2023 году и вовсе менее 7%. Подробнее – тут).
Все подробности есть у них на сайте (документы, даты экзаменов, способы оплаты, правила подачи и анкеты): ссылка.
Информация актуальна на момент написания гайдлайна, но периодически меняется, поэтому её следует перепроверять лично.
4.2.1 Нострификационный экзамен
В большинстве случаев представляет из себя тестовый экзамен по всей медицине и приравнивает Ваш диплом к диплому выпускника университета, в котором проходит экзамен. Тем не менее, у каждого аккредитованного университета есть свои особенности (как по требуемым документам для регистрации, так и в содержании самого экзамена), которые для некоторых могут играть решающую роль.
Нострификация проводится в соответствии с законодательством о высшем образовании. Нострификационный экзамен проводят медицинские университеты, причём каждый по своим правилам – в большинстве польских ВУЗов в виде тестов (количество тестовых вопросов и продолжительность экзамена в разных ВУЗах отличаются).
В таблице ниже приведена сравнительная характеристика нострификационных экзаменов. Информация получена по отзывам сдававших коллег.

Важно: каждый университет имеет свой список документов для регистрации на экзамен и свои особенности. Уточняйте их перед тем, как решите выбрать место сдачи экзамена. Все подробности читайте на сайтах университетов. Не пренебрегайте звонками с вопросами, довольно часто университеты идут навстречу (например, допускают при отсутствии справки из NAWA, при отсутствии сертификата по английскому, при отсутствии программы обучения, аккредитации) после описания своей проблемы.
Универсальный набор документов для нострификационного экзамена (список для каждого конкретного университета можно найти по ссылкам, указанным в таблице):
Важно: при подготовке документов ознакомьтесь с важной информацией, а также просмотрите общие рекомендации по подготовке отдельных документов из раздела 2.
Необходимые документы:
Опциональные документы:
Документы подаются лично или по почте.
Право нострификации диплома врача, полученного за границами Польши, даётся всё большему количеству учебных заведений, поскольку право подготовки врачей получают также учебные заведения, где есть медицинские факультеты, а не только классические медицинские университеты. Это, безусловно, даёт сдающим больше выбора и более гибкие условия, но существуют определённые затруднения с тем, чтобы предоставить информацию по всем учебным учебным заведениям. Поэтому, если хотите узнать больше – контактируйте с учебными заведениями напрямую – это в Польше очень принято.
ВУЗы, в которых можно нострифицировать диплом по состоянию на апрель 2025 года (перечень устанавливается законодательно и может меняться):
Стоимость нострификационного экзамена по состоянию на апрель 2025 года составляет 4685 zł.
Сертификат в случае успешной сдачи следует ждать в среднем около месяца.
Важно: можно написать заявление о тяжёлом материальном положении (и приложить подтверждающие документы) и попросить снизить стоимость экзамена. Периодически идут навстречу.
Можно обратиться в urząd pracy, и они оплатят один раз экзамен. Можно подавать заявку онлайн, но лучше сходить лично и проконсультироваться на месте. Все вопросы решаются индивидуально и сильно зависят от Вашей истории. На примере Кракова можно посмотреть тут: ссылка.
Можно в местной Избе попросить о частичной компенсации экзамена, но всё равно придется платить, но уже Избе.
Можно попросить снизить стоимость экзамена по наличию у Вас «карты поляка». Варианты ответа: отказ, снижение стоимости, обнуление стоимости.
Важно: ЕС в рамках программы EU4Belarus – SALT (Support for Advanced Learning and Training) в 2025 году запустил программу поддержки для пострадавших от политических преследований и потерявших источник дохода и возможность получения образования. На поддержку могут претендовать экс–политзаключенные, а также подвергшиеся уголовному и административному преследованию по политическим мотивам беларуcы и беларуски. Сумма, которую в рамках программы может получить один человек, составляет 10 000 евро, которая может быть направлена на:
Срок подачи заявок: март 2027 года.
Подробности: тут.
В отличие от тестового экзамена, суть устной нострификации (например, в Варшаве) заключается в том, что ответственная комиссия сверяет программы обучения (часы, недели, количество предметов, метод сдачи экзамена), которые соискатель проходил в иностранном ВУЗе, с государственной программой Польши. В случае расхождения Вам предоставят перечень предметов, по которым Вам необходимо будет подготовиться. Например, из известных случаев в списке на подготовку были геронтология, детская хирургия, онкология и лабораторная диагностика. В последнее время всё чаще появляется информация, что к сверке планов относятся проще, и экзамен проходит с типовой комиссией (гинеколог, педиатр, фармаколог, анестезиолог, терапевт), поэтому формат проведения экзамена стоит уточнить перед тем, как на него записаться. Далее, как на устном экзамене в наших родных ВУЗах. Комиссия, которая задаёт вопросы по соответствующей тематике.
На данный момент этот экзамен является альтернативой классической нострификации. Больше информации можно получить тут: ссылка.
Плюсы:
Минусы:
Для регистрации необходимо создать аккаунт на сайте, выслать электронное заявление (wniosek) и распечатать его. Распечатанный вариант подписать podpisem czytelnym (это значит Вы должны написать ручкой своё имя и фамилию латиницей. Подписи в привычном для белорусов виде оставлять не нужно).
Важно: при подготовке документов ознакомьтесь с важной информацией, а также просмотрите общие рекомендации по подготовке отдельных документов из раздела 2.
Зарегистрироваться на сайте на весенний LEW/LDEW нужно до 28 февраля, отправить документы почтой до 5 марта, на осенний LEW/LDEW регистрация до 31 июля, документы до 5 августа. LEW проводится в виде бумажных тестов с 1 правильным ответом. В целом немного напоминает атмосферу централизованного тестирования в Беларуси. Тест длится 4 часа, содержит 200 объёмных вопросов по следующим дисциплинам: внутренние болезни, педиатрия, хирургия, акушерство и гинекология, неотложная помощь, анестезиология и реаниматология, психиатрия. В Telegram есть группа, в которой участники вместе собирают вопросы, которые встречались на прошедшем LEW: ссылка.
Существуют специальные платформы, предназначенные для подготовки польских выпускников к LEK, но которыми весьма успешно пользуются врачи в процессе подтверждения диплома. Ниже будут описаны наиболее популярные из них.
Konsylium24.pl
Тестовая платформа, которая предназначена в первую очередь для подготовки к LEK и LDEK.
Плюсы:
Минусы:
Последний пункт – субъективное мнение автора гайда, люди подтверждают диплом с первого раза, и по этой платформе тоже.
Lepolek.pl
Тестовая платформа, содержащая вопросы и темы для подготовки к экзаменам LEK, LDEK, PES. Есть возможность пройти пробный экзамен LEW (там будут вопросы с экзаменов LEK и PES в процентном соотношении, как на экзамене LEW, САМОЙ БАЗЫ LEW НЕ СУЩЕСТВУЕТ)
Плюсы:
Минусы
Эта платформа самая популярная, большинство материалов, таблиц, классификаций в ней приведены в соответствии с вопросами, которые будут на экзамене (с точки зрения создателей гайда).
Wiecejnizlek.pl
Платформа для подготовки к экзаменам LEK, LDEK и PES (есть курс LEW, но скорее всего это будет тот же LEK). Менее популярна, чем Lepolek, её чаще используют сами поляки, а теперь и коллеги из Украины.
Плюсы:
Минусы:
Egzaminlek.pl / Egzaminldek.pl
Платформа для подготовки к экзаменам LEK/LDEK и PES. Частый выбор стоматологов для подготовки к экзаменам.
Плюсы:
Минусы:
С субъективной точки зрения создателей гайдов подготовка по учебникам – очень плохая идея в связи с объёмом информации и отсутствием акцентов на том, что действительно важно и что чаще встречается на экзаменах (как это проработано в платформах к подготовке к экзамену).
Тем не менее, список учебников и материалов для подготовки к подтверждению диплома, приведён ниже в разделе 6 “Полезные ссылки”.
Важно: описаны именно особенности! Сначала прочитайте описание всех основных процедур в гайде!
В целом, путь подтверждения диплома для стоматологов организационно не отличается от лечебников. Но, конечно же, имеет свои особенности.
Экзамен в NIL для стоматологов отличается только 4–й частью. Такого же глубокого понимания общей медицины обычно не требуют, но понять текст и ответить на вопросы по нему Вы должны. В 4–й части – моделирование стоматологического приёма (консультации) у пациента с соматической патологией. Экзаменатор за пациента (иногда за коллегу), Вы – за врача.
Общая информация об экзамене на странице CEM тут: ссылка.
4 часа, 200 тестовых вопросов, проходной балл – 60%, вопросы только по стоматологическим дисциплинам. Стоимость – 700 zł.
Экзамен по структуре, проведению похож на LDEK, но идентичных вопросов с базой CEM либо с предыдущих LDEK практически нет. Многие похожи, но не 1 в 1. Поэтому для подготовки часто используются те же самые платформы, что и для подготовки к LDEK (egzaminldek, lepolek, więcej niż lek, Konsylium24.pl). Первая платформа только для стоматологов, остальные – для всех, т.е. в начале работы Вы выбираете, проходить материал и тесты для лечебников либо для стоматологов.
Документы для подачи:
Документы 2 и 3 можно подавать в виде оригиналов, либо нотариальные копии.
Нострификацию можно сдавать в любом университете, где есть стоматологический факультет, но традиционно стоматологами сдаётся в Варшаве (WUM) в связи с наибольшим процентом сдающих. В остальных университетах либо нет статистики, либо сдаёт очень мало людей.
Варшава (WUM)
70 тестовых вопросов, по 10 вопросов на раздел стоматологии (детство, ортодонтия и т.д.), по терапии (вместе с эндо–) – 20 вопросов. В каждом разделе нужно набрать минимум 60%. Часто повторяются вопросы с прошлых нострификаций. Стоимость – 4685 zł.
Пocлeдиплoмный cтaж включaeт в ceбя 12 мeсяцeв paбoты и 1 месяц отпуска. Чтoбы пpиcтyпить к стажу, понадобится узнать подробности в местной Izbie Lekarskiej и приготовить следующие документы:
Дополнительные документы, заявления и анкеты можно узнать непосредственно в каждом месте либо на сайте главной Izby Lekarskiej w Warszawie.
Также есть информация на странице МЗ Польши: ссылка.
Ecли y вac ecть пocтoянный вид нa житeльcтвo, тo Вы мoжeтe пoлyчaть стипендию (oкoлo 1500 злoтыx нeттo).
Bo вpeмя интepнaтypы Вы мoжeтe дeжypить в oбъeмe 10 часов в неделю (40 чacoв в мecяц) в cвoeй бoльнице – эти дежурства должны оплачиваться.
Одновременно мoжeтe пoдaть в миниcтepcтвo здpaвooxpaнeния зaявлeниe нa зaчёт польского стажа в cчёт yжe пpoйдeннoй Вaми в РБ. Hyжнo обязательно пpeдocтaвить пpoгpaммy интepнaтypы–opдинaтypы и копию пpoтoкoлa экзaмeнa пo oкoнчaнию интepнaтypы (с часами и навыками). Практически также, как и при подаче документов в МЗ для получения разрешения на WPWZ. Но скорее всего Вас перенаправят в Окружную Избу Лекарскую. Их главная страница: ссылка.
Paccмoтpeниe дeлa длится несколько мeсяцeв. Бывало так, что медик уже практически заканчивал стаж. Moгyт coкpaтить дo 9 мecяцeв из 13 (нe coкpaщaют пpaвo, биoэтикy и пepeливaниe кpoви).
А вот, например, отзыв польских стажистов о своей стажировке: ссылка.
Многие польские выпускники стоматологических факультетов считают, что она им не нужна. В соответствии с законом специализация обязательно нужна только для работы ЧЛХ, в остальных сферах можно работать сразу после прохождения стажа. Для ортодонтов тоже часто просят именно специализацию. Частая особенность польских стоматологических кабинетов – часто один врач и лечит, и протезирует, и удаляет, ещё и детей часто принимает (смотря какие у клиники лицензии), то есть нет чёткого разделения по специальностям, по документам Вы просто врач–стоматолог. Но даже получение специализации не блокирует Вам работу: например, если у Вас специализация в детской стоматологии – Вы всё так же можете принимать взрослых, протезировать и т.д. и т.п.
Медсёстры и акушерки также могут получить право работать на территории Польши по упрощённой уставе. Фельшера, не имеющие сестринского/акушерского стажа, фельдшера выездных бригад, ФАП и т.д. на данный момент не могут получить PWZ.
В Польше больше не осуществляется обучение по специальности фельдшера. Обучение по этой специальности было прекращено в связи с трансформацией обучения в медицинских профессиях, поэтому нет возможности признания такой квалификации на территории Польши.
Также нет возможности предоставления права на выполнение обязанностей фельдшера Главной медицинской палатой (Избой). В настоящее время выполнять обязанности фельдшера в Польше могут только те, кто получил такое разрешение ранее, новые заявки не принимаются.
Подробнее: тут.
Для этого нужно:
Важно: при подготовке документов ознакомьтесь с важной информацией, а также просмотрите общие рекомендации по подготовке отдельных документов из раздела 2.
Все документы на русском/белорусском языке должны быть переведены на польский язык присяжным польским переводчиком (tłumacz przysięgły).
Оригиналы всех документов и переводов либо нотариально заверенные копии всех документов и переводов (заверенные польским нотариусом) необходимо отправить в министерство здравоохранения.
На основании комплекта документов министр рассматривает ваше заявление, сроки рассмотрения разные. Если возникнут какие–то вопросы или необходимость в каких–либо ещё документах, с Вами свяжутся по телефону или электронной почте.
После получения положительного решения (decyzji) необходимо обратиться в Okręgową Radę Pielęgniarek i Położnych по месту предполагаемой работы для получения PWZ.
После получения всех необходимых документов можно искать место работы и работать в течение 5 лет. Во время или по окончании этого срока необходимо получить медицинское образование в Польше.
Подробнее: тут.
Медсёстры с высшим образованием могут также нострифицировать диплом.
Для этого нужно обратиться в любой медицинский университет Польши, в Wydział Nauk o Zdrowiu, предоставить им комплект документов, на основании которого они проведут сравнение программ обучения. Если программа Вашего обучения соответствует польской программе, Вы получите свидетельство о нострификации диплома. Если же нет, то Вам предложат сдать экзамены по недостающим дисциплинам либо пройти дополнительные курсы. Каждый случай рассматривается индивидуально.
Важно: при подготовке документов ознакомьтесь с важной информацией, а также просмотрите общие рекомендации по подготовке отдельных документов из раздела 2.
Все документы должны быть переведены на польский язык присяжным польским переводчиком. В деканат подаются либо оригиналы, либо заверенные польским нотариусом копии.
Ставка меняется раз в год, и сейчас (на 02.2024) составляет 4685 zł. Хотя во Вроцлавском университете указана другая цена, скорее всего её ещё не актуализировали.
Ссылки на формы типичных документов, которые могут пригодиться, приведены ниже в соответствующем разделе (Раздел 6.8).
С подтверждением диплома путь врача–эмигранта в Польше не заканчивается. Дальше Вам предстоит пройти ещё несколько этапов, хоть уже значительно менее трудных, прежде чем Вы станете полноценным врачом в Польше.
После сдачи нострификации/LEW и экзамена в NIL следующим этапом является последипломный стаж – Staż podyplomowy, обязательный на сегодняшний день для всех (в том числе и выпускников польских медвузов).
Важно: в настоящий момент отработка сроком 2 года по WPWZ в учреждениях здравоохранения NFZ приравнивается к прохождению стажа. Иными словами, пойдя по второму пути и получив WPWZ, после 2 лет теоретически можно, подтвердив диплом и сдав LEK, сразу участвовать в конкурсе в резидентуру.
Это своего рода аналог нашей интернатуры длительностью 13 месяцев (для стоматологов – 12). Официально длительность рабочего дня 7 ч 35 мин (обычно с 8:00 до 15:35). Обязательные дежурства в месяц 40 ч 20 мин, или 10 ч 5 мин в неделю. Для стоматологов – без дежурств. В государственные выходные/праздники на работу не выходим (можно по договорённости с работодателем), но эти дни засчитываются в дни стажа. Также в течение стажа есть обязательные курсы, которые нужно пройти. Обычно руководители стажа помогают с записью, старосты в Ваших больницах заранее предупреждают о записи, но лучше интересоваться и контролировать этот вопрос самолично.
Есть два пути выхода на стаж – в срок (с 1 октября и с 1 марта) и вне термина, например, если Вы опоздали на осенний или весенний набор. Эта опция подробнее будет описана ниже.
Также стаж можно сократить, если Вы уже проходили интернатуру в Беларуси.
В разных воеводствах свои правила, тут будет описана общая картина, как это выглядит в большинстве случаев.
Подробнее: тут.
1. Собираем документы для получения PWZ (более точный список необходимых документов Вам подскажут в вашей Избе):
Важно: рекомендуем уточнять список документов непосредственно в той Izbie Lekarskiej, в которой Вы будете проходить стаж.
Важно: при подготовке документов ознакомьтесь с важной информацией, а также просмотрите общие рекомендации по подготовке отдельных документов из раздела 2.
Необходимые документы:
Не все Избы требуют апостили. Уточняйте необходимости на сайте своей Избы.
Опциональные документы:
2. Готовим документы для подачи заявления на прохождение стажа. Порядок прохождения конкурса, а также отдельные документы есть на сайте Вашей Избы. На примере Варшавской Избы – заполняется заявление, в котором Вы располагаете больницы в желаемом порядке (по убыванию от наиболее предпочтительной). Конкурс проводится по Вашему среднему баллу и 0,5 балла за наличие научных работ, опубликованных в аккредитованном списке журналов. Для подтверждения участия в научных работах необходимо получить справку из Главной Библиотеки. Участие в публикациях даёт дополнительные 0,5 балла в конкурсе и является большим преимуществом в выборе больницы для прохождения стажа. Подробнее – тут.
3. Все вышеперечисленные документы относим в Избу Вашего города и ждём решения рады лекарской (заседания, где принимают решение о выдаче права на работу – Prawa wykonywania zawodu (PWZ)). Обычно она проходит 2 раза в месяц. После рады выдают временное PWZ, дневник стажиста и направление в больницу.
4. Имея направление и PWZ, Вы идёте в больницу. Там заполняете разные документы, анкеты и т.д. Получаете направление на медосмотр, за который платит уже больница.
5. Затем Вы подписываете трудовой договор – Umowa o pracę, проходите различные инструктажи, подписываете обходной лист, решаете организационные моменты.
После прохождения всех этапов Вы официально трудоустроены как lekarz stażysta.
В случае если Вы по каким–либо причинам не успели выйти на стаж в срок со всеми (1 марта или 1 октября), Вы можете попытаться выйти на стаж вне термина. Плюсы в том, что Вы не тратите полгода на ожидание следующего срока, работаете и получаете зарплату. Минусы данного подхода заключаются в том, что у Вас могут быть проблемы с прохождением курсов из–за недостатка мест. При таком сценарии может получиться так, что, закончив работу в отделениях, Вы будете сидеть несколько месяцев без работы и зарплаты в ожидании места для прохождения курсов. Учитывайте эти аспекты перед тем, как принять решение о прохождении стажа вне термина.
Важно: при подготовке документов ознакомьтесь с важной информацией, а также просмотрите общие рекомендации по подготовке отдельных документов из раздела 2.
Необходимые документы:
Министерство отправляет запрос в Избу и воеводе, не против ли они Вашего выхода на стаж вне термина. В течение 1–2 месяцев Вы получаете децизию (решение). Если нет объективных причин, описанных в письме (трудное финансовое положение, наличие детей), как правило, децизия отрицательная (по состоянию на 2024–2025 гг.), с обоснованием, что финансы, выделенные на год для оплаты зарплат стажистов вне термина, уже исчерпаны.
Важно: учитывая то, что период между двумя соседними стажами в срок составляет 6 месяцев, перед принятием решения о выходе на стаж вне термина оцените свои силы и возможности, поскольку весь описанный выше процесс (ожидание децизии 1–2 месяца, поход в Избу, поиск шпиталя, готового взять Вас на стаж, ещё один поход в Избу, ожидание Rady Lekarskiej, прохождение медкомиссии в своём шпитале) могут занять то же время.
Если Вы проходили интернатуру в Беларуси, то существует возможность сократить стаж.
Для этого пишем заявление в Centrum Medyczne Kształcenia Podyplomowego и прикладываем документы (лучше высылать нотариально заверенные копии, а не оригиналы):
Важно: при подготовке документов ознакомьтесь с важной информацией, а также просмотрите общие рекомендации по подготовке отдельных документов из раздела 2.
Необходимые документы:
Раз в 3 месяца проходит заседание, после которого присылают децизию (= решение) по сокращению стажа. С этой децизией Вы потом подходите в свои кадры и в Избу.
Совет: сначала подписывайте трудовой договор на стаж на 13 месяцев, на основании этого можно податься на вид на жительство. А потом уже донесёте в кадры и в Избу решение по сокращению стажа. Так у Вас будет запас времени по ВНЖ между окончанием стажа и выходом на работу.
Lekarski Egzamin Końcowy (Lekarsko–Dentystyczny Egzamin Końcowy – для стоматологов) – государственный экзамен, необходимый для получения полного права на работу и для дальнейшего поступления в резидентуру.
Регистрироваться на него можно сразу после сдачи нострификации/LEW. Для этого регистрируемся на сайте SMK (ссылка) и в системе SMK подаём заявление на получение роли absolwent или lekarz (в случае если Вы работали по WPWZ). После подачи заявления ожидаете ответа, и спустя некоторое время Вам на электронную почту придёт письмо от NIL с указанием времени резервации для личной подачи документов. В указанное время Вы являетесь в NIL. При себе нужно иметь паспорт, сертификат нострификационного экзамена/LEW, сертификат экзамена в NIL. После подтверждения роли absolwent/lekarz в системе SMK можно подать заявление на LEK. Регистрироваться на экзамен можно в любое удобное время, но выбрать место сдачи можно только после появления мест от CEM (для осенней сессии это примерно 1 июня, для зимней сессии – примерно 1 ноября). Если Вы хотите сдавать экзамен в конкретном городе, то появление мест для регистрации нужно мониторировать заранее, поскольку их быстро разбирают.
Экзамен проходит 2 раза в год: в сентябре и в феврале. Сдавать можно сколько угодно раз, первая попытка бесплатная, вторая и последующие – 100 zł. Сдать положительно его лучше до конца стажа, если Вы хотите вовремя выйти на работу или поступить в резидентуру. Экзамен Экзамен длится 4 часа и состоит из 200 вопросов, критерий сдачи – 56%. На 70% (т.е. около 140 вопросов из 200) этот экзамен состоит из вопросов базы вопросов CEM, и только 30% – новых. По состоянию на апрель 2025 года ведутся активные дискуссии о том, чтобы убрать из экзамена открытые вопросы из базы.
Почитать поподробнее можно на сайте CEM: ссылка.
Инструкция, как записаться на LEK/LDEK: ссылка.
База CEM насчитывает около 3 тысяч вопросов, находится в открытом доступе, например, тут: ссылка, а также на платных платформах (Lepolek, więcej niż lek, egzaminldek).
После окончания стажа мы получаем полное право на работу, а дальше есть 2 пути:
1. Идти работать в POZ (поликлиника), NPL (дежурная поликлиника по выходным и в ночное время), SOR (аналог нашего приёмного покоя), скорая помощь либо в профильное отделение по договорённости как врач без специализации;
2. Поступать на резидентуру либо пробовать подтвердить свою специализацию.
Для поступления в резидентуру (она же специализация) необходимо заполнить заявление на сайте SMK, где мы раньше регистрировались на LEK. Поступление в резидентуру идёт на конкурсной основе (Rekrutacja). Чем выше у Вас балл за LEK, тем выше шанс поступить на желаемую специализацию в желаемую больницу. Значение также имеют наличие научных работ, опыт работы в аккредитованной больнице по профилю резидентуры, опыт волонтёрской работы. Обучение длится 4–6 лет. В конце сдаётся квалификационный экзамен PES.
Если у Вас имеется большой опыт работы по своей специальности, и Вы не планируете её менять, то в таком случае можно попробовать подтвердить свою специализацию, не поступая в резидентуру. Для этого нужно выслать пакет документов в CMKP (Centrum Medyczne Kształcenia Podyplomowego) и ждать решения комиссии, которая собирается раз в квартал.
Подробнее тут: ссылка.
В это время можно договориться с директором больницы, в которой Вы бы хотели работать, чтобы пока ваше заявление на признание специализации рассматривают, Вы поработали в отделении как врач в процессе подтверждения специализации (lekarz w trakcie potwierdzenia specjalizacji).
Аккредитованные больницы со всех воеводств подают доступные места для прохождения резидентуры (miejsca szkoleniowe). Miejsce szkoleniowe означает, что больница может обеспечить резиденту место для работы и обучения, в ней имеются соответствующие специалисты и созданы необходимые условия.
Далее министерство в зависимости от потребностей и финансирования решает, подготовку скольких резидентов оно может оплатить.
Пример: Допустим, в нашем примере из 20 поданных мест министерство готово оплатить 5 мест. Это значит, что 5 резидентов могут быть приняты на tryb rezydencki (зарплату платит министерство), а оставшиеся 15 мест на tryb pozarezydencki (зарплату платит больница, нечто отдалённо похожее на целевое направление).
Какие различия между tryb rezydencki и Пример: в воеводстве есть 5 больниц, каждая больница подала по 4 miejsca szkoleniowych, следовательно, на воеводство будет подано 5*4=20 мест.: в воеводстве есть 5 больниц, каждая больница подала по 4 miejsca szkoleniowych, следовательно, на воеводство будет подано 5*4=20 мест.?
Tryb rezydencki оплачивает государство, а зарплата не может быть ниже минимально установленной. Если больница хочет, чтобы Вы брали больше дежурств, то доплачивает Вам за них.Также на tryb rezydencki Вас обязаны отпускать на курсы. Государство оплачивает эти курсы, гарантирует Вам выполнение учебной программы резидентуры и установленную зарплату в этот период. Теоретически без Вашего согласия Вас не могут заставить работать больше положенных 40 часов в неделю, сослать принудительно в другие отделения и так далее. Работать на tryb rezydencki можно на условиях Umowa o pracę.
Tryb pozarezydencki – это в первую очередь договор с больницей, что и создаёт основные различия в формах резидентуры. Так, на популярные специальности и в крупных городах больницы могут выставлять свои условия. Например, выставлять минимально допустимую зарплату, требовать обязательные дежурства на SOR, брать на себя дополнительные часы работы. Также больница зачастую не предлагает договор сразу на весь период резидентуры, а только на один год, в последующем имея сильный рычаг давления перед продлением контракта. Если больница не продлевает контракт, то Ваша резидентура прерывается, и Вам надо будет самому искать место для окончания. С другой стороны, если это маленькая периферийная больница, то условия могут быть даже лучше, чем на tryb rezydencki из–за дефицита кадров. Работать на tryb pozarezydencki можно на условиях как Umowa o pracę, так и ИП, где зарплату можно получить ещё выше.
Важно: если Вы выбрали tryb pozarezydencki, рекомендуется также взять в больнице zgodę – документ, в котором написано, что больница гарантирует Вам трудоустройство. Это не является обязательным для участия в конкурсе на поступление, но может пригодиться.
Важно: внимательно оцените все плюсы и минусы имеющихся вариантов прохождения резидентуры, поскольку они могут значительно повлиять на последующие 4–6 лет Вашей жизни.
После того, как Вы определились с воеводством, специальностью и выбрали tryb, Вы можете подать заявление на конкурс.
Важно: внимательно изучите, какое количество мест по желаемым специальностям выделено больницами и в каких воеводствах, а также количество мест резидентуры, которое готово оплатить министерство. Это очень важная информация, поскольку позволяет Вам оценить вероятность поступления.
При подаче заявлений Вам необходимо указать 3 обязательные переменные: специальность, tryb и воеводство. В заявлении можно указать до 15 таких “связок” из 3 переменных, например, "кардиолог–tryb rezydencki–Мазовецкое воеводство". Все последующие движения зависят исключительно от того, что для Вас имеет особую важность: специальность (например, только офтальмология), место работы (например, только Краков) или tryb (например, только tryb rezydencki).
Пример 1: Вы подаёте документы на конкурс кардиологии, tryb rezydencki, Мазовецкое воеводство. Допустим, больницы Варшавы предлагают 30 мест, а министерство по Мазовецкому воеводству готово оплатить лишь 10. Это значит, что в конкурс на tryb rezydencki доступно 10 мест. Следовательно, если Вы поступили на tryb rezydencki, то при желании остаться в Варшаве Вы гарантированно получаете своё место, поскольку Варшава готова принять больше резидентов, чем оплачивает министерство. Если же Вы по конкурсу одиннадцатый, то Вам остаётся надеяться, что кто–то из первой десятки откажется от своего места.
Пример 2: Вы подаётесь на неврологию, tryb rezydencki, Мазовецкое воеводство. Видите, что больницы Варшавы предлагают 5 мест, а министерство готово оплатить 10. В таком случае, если Вы хотите гарантированно остаться в Варшаве, Вам необходимо не только пройти конкурс на воеводство (= быть в первой десятке), но и быть в первой пятёрке.
Как поступить? Если для Вас принципиальна работа именно в Варшаве, сложите максимальное количество заявок на разные специальности и tryby. Вы можете подать первый вариант "кардиология–tryb rezydencki–Мазовецкое воеводство", а второй вариант "кардиология–tryb pozarezydencki–Мазовецкое воеводство", параллельно ища места для прохождения позарезидентуры в Варшаве. Либо же Вы можете попробовать изменить специальность на, например, внутренние болезни и попробовать поменять резидентуру на кардиологию спустя 2 года резидентуры (в некоторых специализациях есть возможность поменять специальность после прохождения так называемого modula podstawowego).
В заявлении можно выбрать до 15 связок "специальность–tryb–воеводство". Здесь и начинается творческий процесс. Если Вы видите себя исключительно офтальмологом и Вам не принципиально, куда ехать, то выбираете все воеводства подряд со специальностью офтальмолог. Если для Вас особую значимость имеет место прохождение резидентуры, то Вы фиксируете одно конкретное воеводство и далее выбираете разные специальности к нему. Так формируется Ваш список на конкурс. Также по желанию в заявлении есть возможность указать предпочитаемые больницы (до трёх).
Важно: при подготовке документов ознакомьтесь с важной информацией, а также просмотрите общие рекомендации по подготовке отдельных документов из раздела 2.
Необходимые документы:
Опциональные документы:
Важно: в момент подачи заявления на конкурс также, как и при подаче заявления на конкурс на стаж, существуют опции получения дополнительных баллов, например, подтверждение участия в научных публикациях. Справка из Главной Библиотеки отличается от той, которая подавалась на стаж, поэтому её придётся получить заново. Подробнее тут: ссылка.
Итак, Вы подали заявку. Дальше начинается механизм рекрутации.
Разберём на конкретном примере.
Пример: Допустим, на Мазовецкое воеводство министерство готово оплатить 10 мест кардиологии, 10 мест эндокринологии, 10 мест семейной медицины. Предположим, Ваши варианты связок следующие:
Система автоматически выстраивает всех участников, кто подавался по Мазовецкому воеводству, и упорядочивает их по баллам (результат LEK + баллы за участие в научных публикациях + баллы за работу в профильном отделении + баллы за волонтёрство). После этого система начинает предлагать места "сверху–вниз": чем выше Ваш балл, тем выше вероятность получить более высокую позицию в указанном Вами списке.
После распределения по баллам система выстраивает рейтинговые списки по каждой специальности. Допустим, Вы оказались на 8 позиции в списке на кардиологию. Это значит, что Вы в первой десятке и Вы точно проходите по конкурсу на кардиологию, Мазовецкое воеводство на tryb rezydencki. В таком случае можно подтвердить своё заявление и ждать направления на место работы.
Сложнее ситуация, если Вы не проходите на конкурс по Вашей первой позиции.
Предположим, Вы оказались одиннадцатым в списке на кардиологию, и все места заняты. В таком случае система автоматически предложит Вам место, указанное вторым в Вашем заявлении – эндокринология (в случае если мест по конкурсу хватает). Вы можете согласиться на этот вариант либо ничего не подтверждать. В таком случае система будет распределять Вас заново во втором туре рекрутации. Во втором туре Вам могут предложить все остальные варианты, но уже кроме эндокринологии.
Предположим, Вы твёрдо решили, что Вы кардиолог, и отказываетесь от предложения эндокринологии. Вы не подтверждаете своё заявление, первый тур рекрутации для Вас закончен и далее Вас ждёт участие во втором туре рекрутации. Если окажется, что после первого тура 10 участников–кардиологов (которые были выше Вас в первом туре) не передумали и остались на своих местах, то Вы теряете возможность выбора (поскольку не прошли на кардиологию и отказались от предложенной эндокринологии в первом туре), и система предложит Вам вариант, который Вы не выбирали в первом туре, например, семейную медицину. В этом случае Вам остаётся либо согласиться, либо ждать следующей рекрутации.
Также может быть ситуация, что среди первых десяти человек, которые хотели стать кардиологами, 3 передумали и отказались. В таком случае Вы поднимаетесь на 3 позиции выше в списке кардиологов с 11 места на восьмое. Вам снова предлагают кардиологию, Вы её подтверждаете и проходите конкурс.
Tryb pozarezydencki проходит по тем же правилам в том же порядке, отличие только в количестве мест.
Итак, Вы попали в кардиологию в Мазовецкое воеводство.
Если это был tryb rezydencki, то распределение по больницам начинается от человека с наивысшим баллом. Он выбирает больницу, куда хочет пойти, остальные идут туда, где останутся места.
Если был выбран tryb pozarezydencki, то сначала распределяют людей, у которых есть zgoda, и они попадают именно в ту больницу. Остальные (без zgody) распределяются по остаточному принципу.
Если Вы приходите без zgody в больницу на tryb pozarezydencki, то он имеет право отказаться Вас принять, поэтому надо подстраховаться и взять такой документ заранее. Если Вы поступили на tryb rezydencki, то больница обязана Вас затруднить.
FAQ с вопросами–примерами можно почитать тут: ссылка.
Если Вы имеет большой стаж работы в Беларуси и можете подтвердить это документально, польское законодательство после сравнения программ обучения позволяет сократить срок прохождения резидентуры или в редких случаях даже полностью признать свою специальность.
Подать заявление на сокращение специализации может врач, который:
Заявление с вышеперечисленными документами подаётся на имя директора CMKP по форме, размещённой на сайте (ссылка). В заявлении указываются:
Формулировка цели заявления (пример):
«wniosek o uznanie za równoważne ze zrealizowaniem elementów programu specjalizacji stażu szkoleniowego, obejmującego szkolenie i uczestniczenie w wykonywaniu oraz wykonanie zabiegów lub procedur medycznych, a także staży kierunkowych lub kursów szkoleniowych odbytych za granicą lub w kraju, w podmiotach prowadzących szkolenie specjalizacyjne, i ewentualne skrócenie okresu odbywanego szkolenia specjalizacyjnego».
Необходимые документы:
Опциональные документы:
Заявления посылаются в Biuro Uznawania Kwalifikacji CMKP на Marymoncka 99/103, 01–813 Warszawa или E. Schroegera 82, 01–828 Warszawa.
Директор CMKP на основе заключения экспертной группы, в которую входят национальный медицинский консультант, руководитель специализации, представитель научного общества или института, представитель Высшего медицинского совета принимает решение по Вашему заявлению. В случае ошибок или неполных данных CMKP предоставляет 14 дней на исправления, врач информируется о решении через систему EKS. Заседания экспертной группы проходят не реже одного раза в квартал (или чаще при необходимости). Группа передаёт протокол директору CMKP в течение 7 дней после заседания. Решение публикуется в системе EKS незамедлительно после вынесения и может быть как отказ в сокращении резидентуры, так и признание Ваших курсов эквивалентным части программы специализации и сокращение её срока до половины продолжительности модулей, указанных в статье 16 п.2 Ustawy z dnia 5 grudnia 1996 r. o zawodach lekarza i lekarza dentysty (ссылка: тут)
Учреждение, в котором врач проходит обучение, уведомляется для досрочного расторжения контракта в случае положительного решения.
Подробнее тут: ссылка1, ссылка2, ссылка3, ссылка4, ссылка5.
6.1. Подготовка документов
6.2. Получение WPWZ
6.3. Нострификационный экзамен/LEW
С субъективной точки зрения создателей гайдов подготовка по учебникам – очень плохая идея в связи с объёмом информации и отсутствием акцентов на том, что действительно важно и что чаще встречается на экзаменах (как это проработано в платформах к подготовке к экзамену).
6.4. Экзамен в NIL
6.5. Staż podyplomowy
6.6. LEK/LDEK
6.7. Rezydentura
6.8. Разное
6.9. Польские законы
В данном разделе опубликованы ссылки на законодательные акты и официальные польские источники. Актуальность документов – апрель 2025 года.